Przeprowadzka na RC2014.
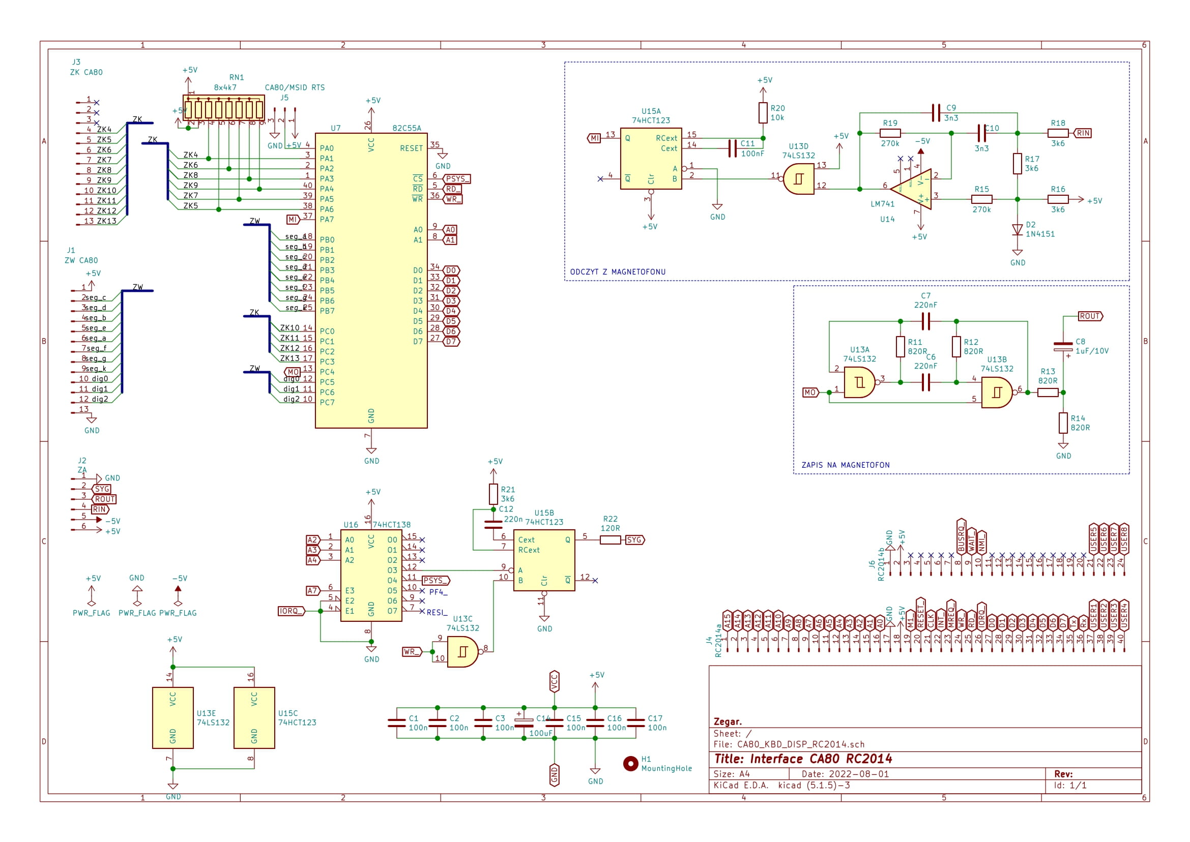
Ostatnio przebudowałem płytkę MIK89, tak aby pasowała do standardu RC2014. Do budowy można użyć gotowych płytek z procesorem i pamięciami. Jednak aby powstały komputer był zgodny z CA80, potrzebujemy jego portu systemowego.
Ciasnota standardu wymusza kompromisy - złącza ZK i ZW skleiłem w jedno. Można będzie połączyć je taśmą IDC z wyświetlaczem i klawiaturą. Najpierw myślałem o płytce rozdzielającej sygnały, ale jest prostsze wyjście! Jedna taśma do wszystkiego. W odpowiednich miejscach rozmieścimy złącza i gotowe.
Mimo że mamy na płytce tylko jeden 8255, musimy dublować 74138... W CA80 z oszczędności wszystkie "stroby" były wyprowadzone na ZS, za to brakowało tam innych sygnałów. Coś za coś. Pozostałe układy (74123, 74132 i LM741) rozmieściłem tak jak na MIK90. Rezystory i kondensatory również. Ktoś już dawno to przemyślał, więc po co zmieniać. Pozostawiłem tory magnetofonowe, bo to układy godne poznania. Bez nich CA80 byłby niekompletny.
Pozostaje czekać na przesyłki i sprawdzić doświadczalnie poprawność projektu.


Komentarze
Prześlij komentarz